1月24日,天津大学利物浦福州联合学院发布“2026硕士项目招生简章”。
招生简章显示,本次招生涉及计算机科学(招生规模60人)、高级大数据科学与人工智能(招生规模60人)、生物与生物医学科学(招生规模60人)、药理学与毒理学(招生规模80人),总招生规模260人。
培养模式:学制1.5年(18个月),全程在天津大学利物浦福州联合学院培养。
毕要求:修满利物浦大学规定的180学分核心课程,同时完成天津大学开设的1门思政课(折算为利物浦大学10学分标准),达到两校联合培养要求后,将授予与利物浦大学本部完全一致的硕士学位证书(证书编号可在利物浦大学官网核验)。
学费标准:每生总学费15万元人民币(入学时一次性缴纳),学费包含课程教学、学术资源使用、双导师指导等核心培养环节费用(不含教材、住宿费等杂费,具体以学院收费公告为准)。
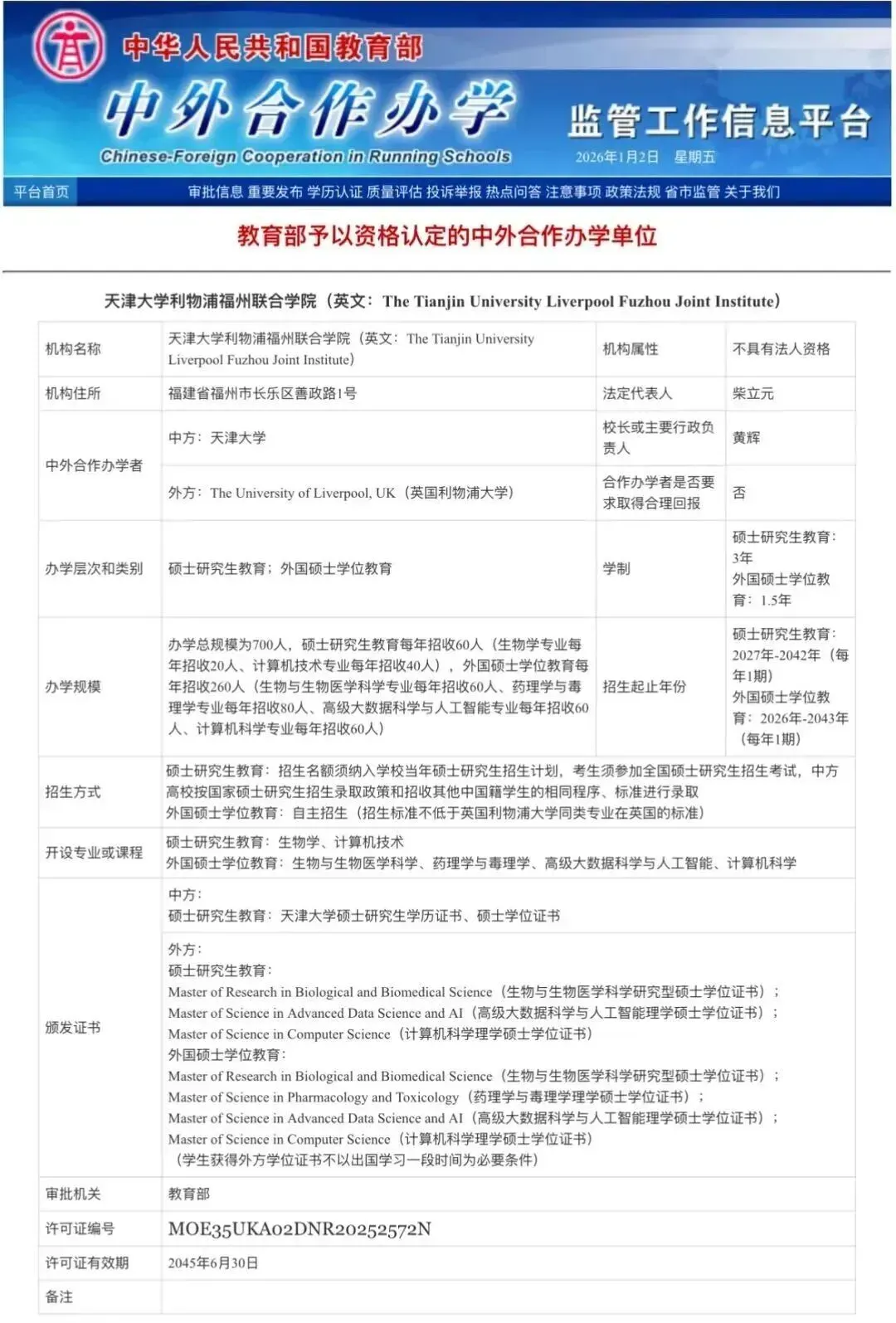
2025年12月,教育部公布2025年下半年中外合作办学机构/项目审批结果。
审批结果显示,由天津大学福州国际联合学院与英国利物浦大学合作举办的非独立法人中外合作办学机构“天津大学利物浦福州联合学院”成功获批。
“天津大学利物浦福州联合学院”办学地址位于福建省福州市长乐区善政路1号,其中,也是福州第一座985高校。办学层次为硕士研究生教育;外国硕士学位教育。学制:硕士研究生教育:3年;外国硕士学位教育:1.5年。
办学总规模为700人,硕士研究生教育每年招收60人(生物学专业每年招收20人、计算机技术专业每年招收40人),外国硕士学位教育每年招收260人(生物与生物医学科学专业每年招收60人、药理学与毒理学专业每年招收80人、高级大数据科学与人工智能专业每年招收60人、计算机科学专业每年招收60人)
依托天津大学优势学科资源,100%引进利物浦大学课程体系,学生不出国门即可享受世界名校教育资源,接受天津大学国家级人才及利物浦大学顶尖教授的联合指导,毕业后将获得面向国内外的广阔升学渠道与高质量就业机会。
据悉,天大利物浦学院首届外方单证硕士招生工作将于近期启动,首届学生将于2026年9月入学。
根据规划,天津大学福州国际联合学院占地面积约2010亩,建筑面积约60余万平米,整个校区拟分六期建设,按照规划建成后,可容纳学生15000人。
目前,天津大学-新加坡国立大学福州联合学院、以及天津大学此前建设的福州大学城联合研究生院均已对外招生。
版权所有:福州学有方培训学校 备案号:闽ICP备2022003921号-1 热门搜索:福州高考复读、福州艺考文补、福州高三复读学校、福州初三补习
扫码咨询
关注公众号